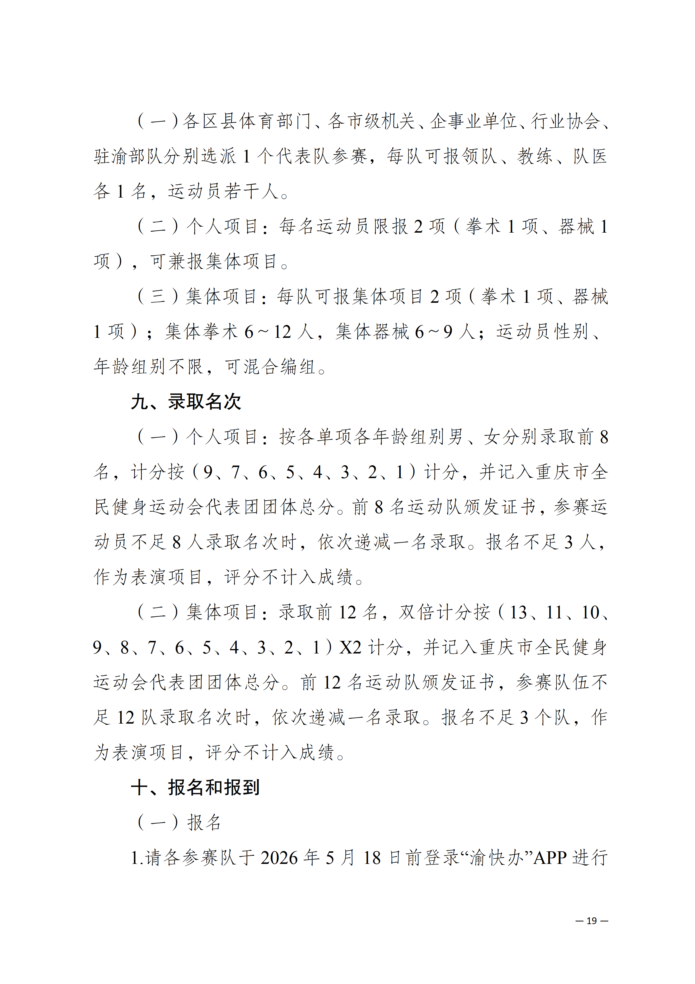
您当前的位置: 首页 > 通知公告

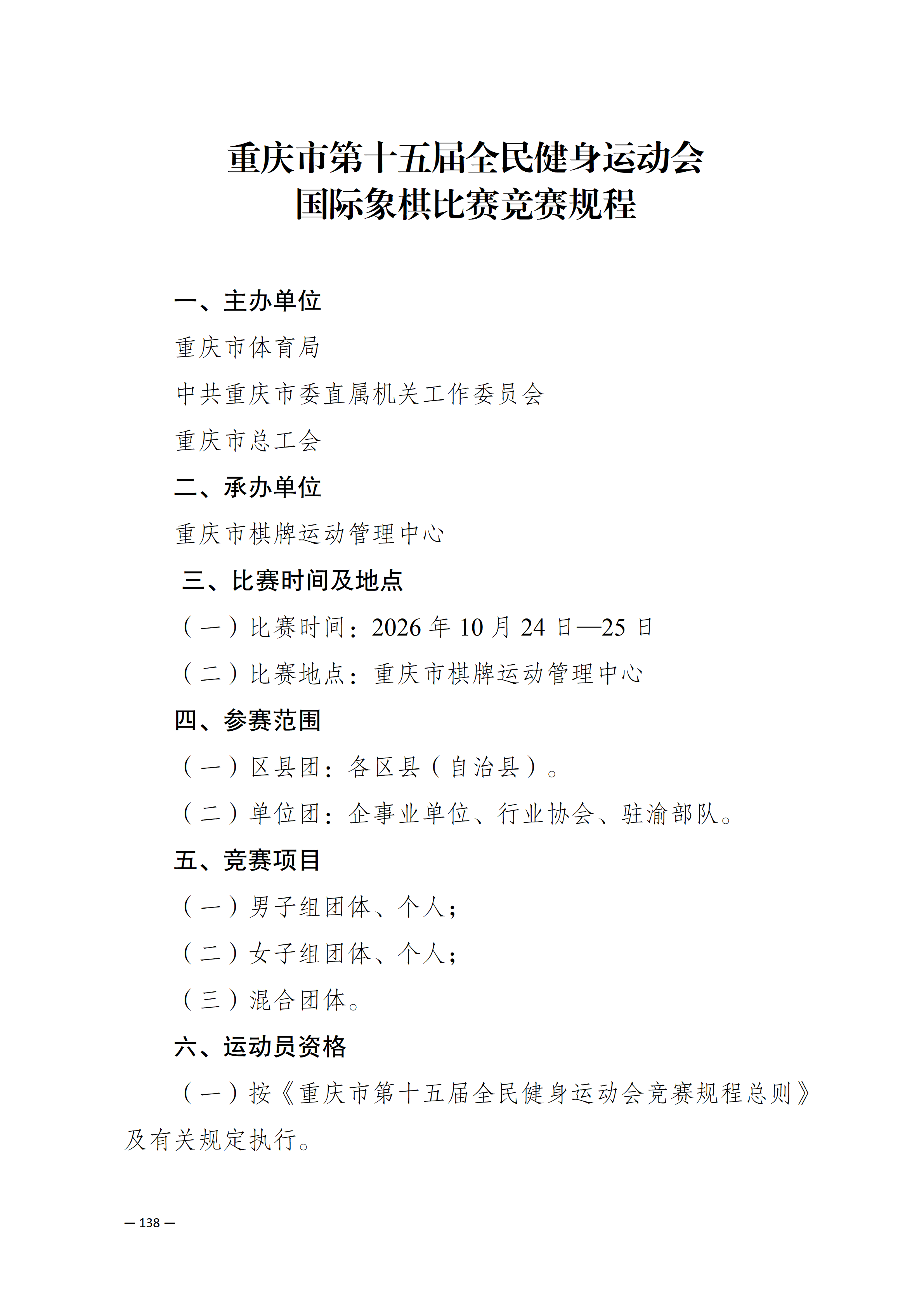
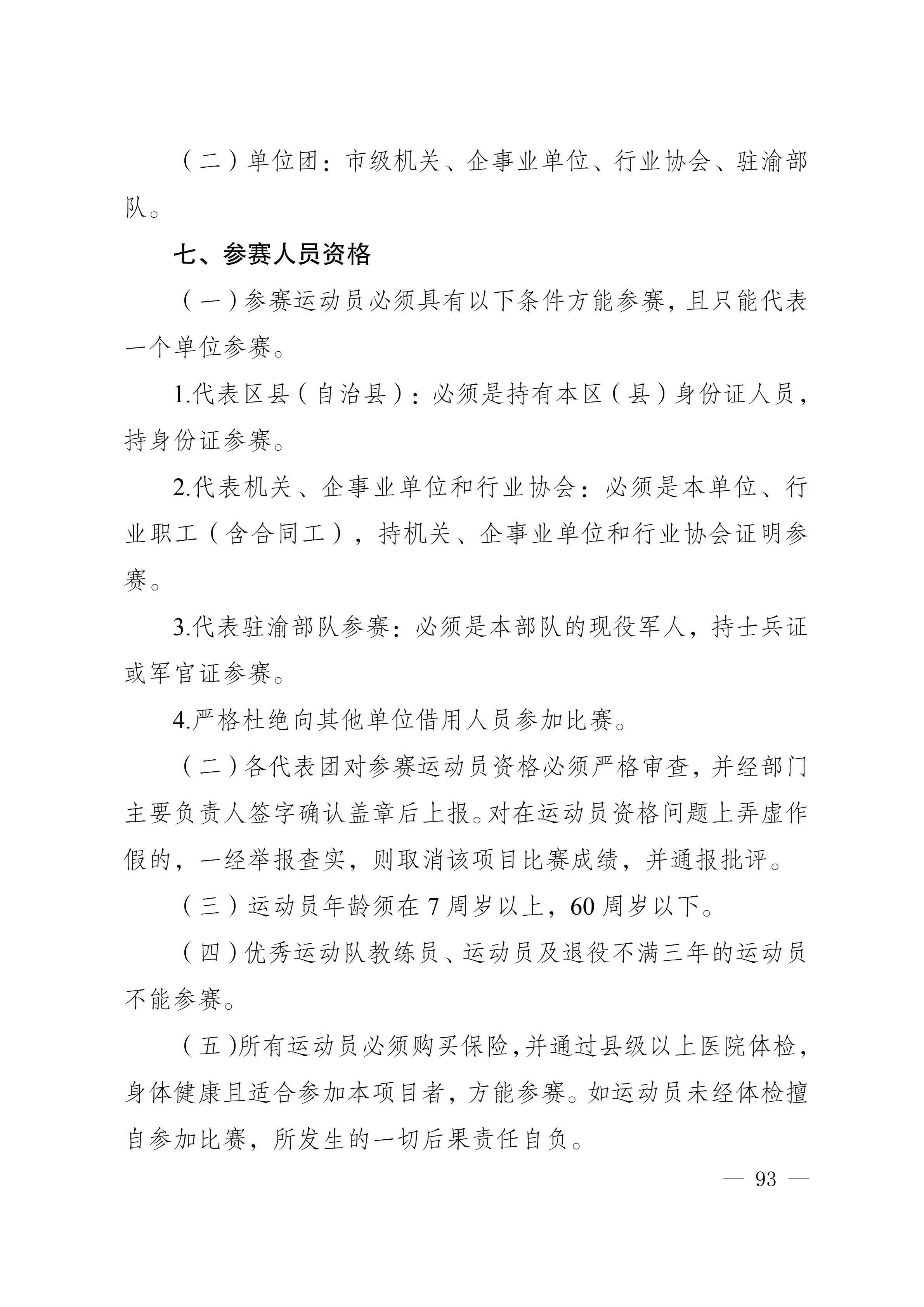
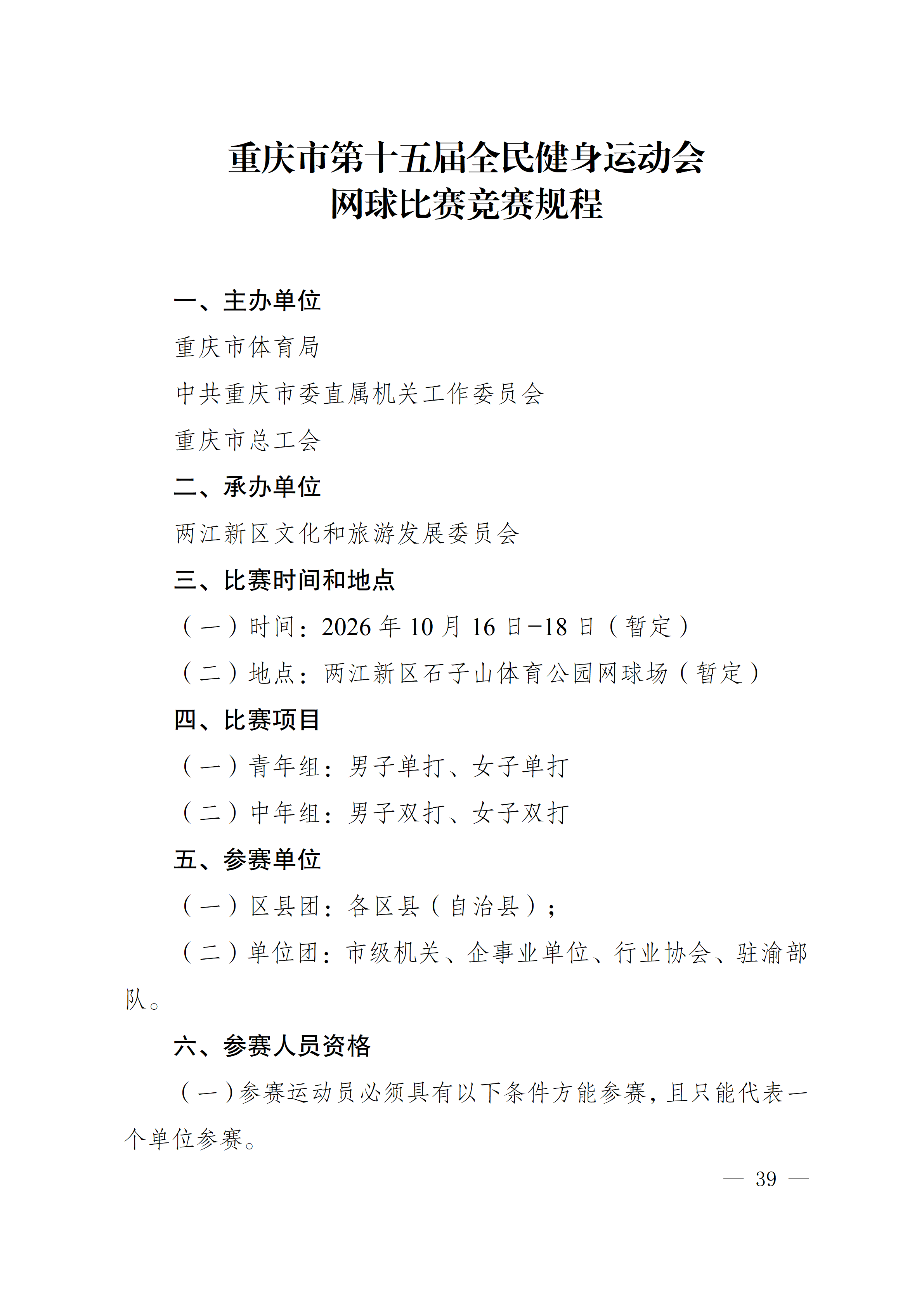
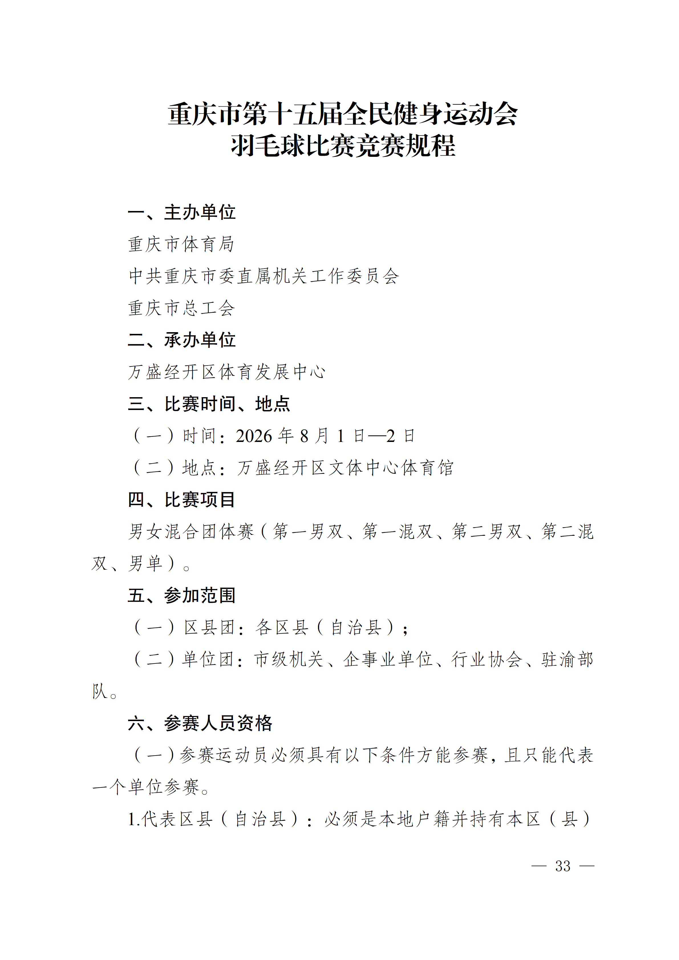
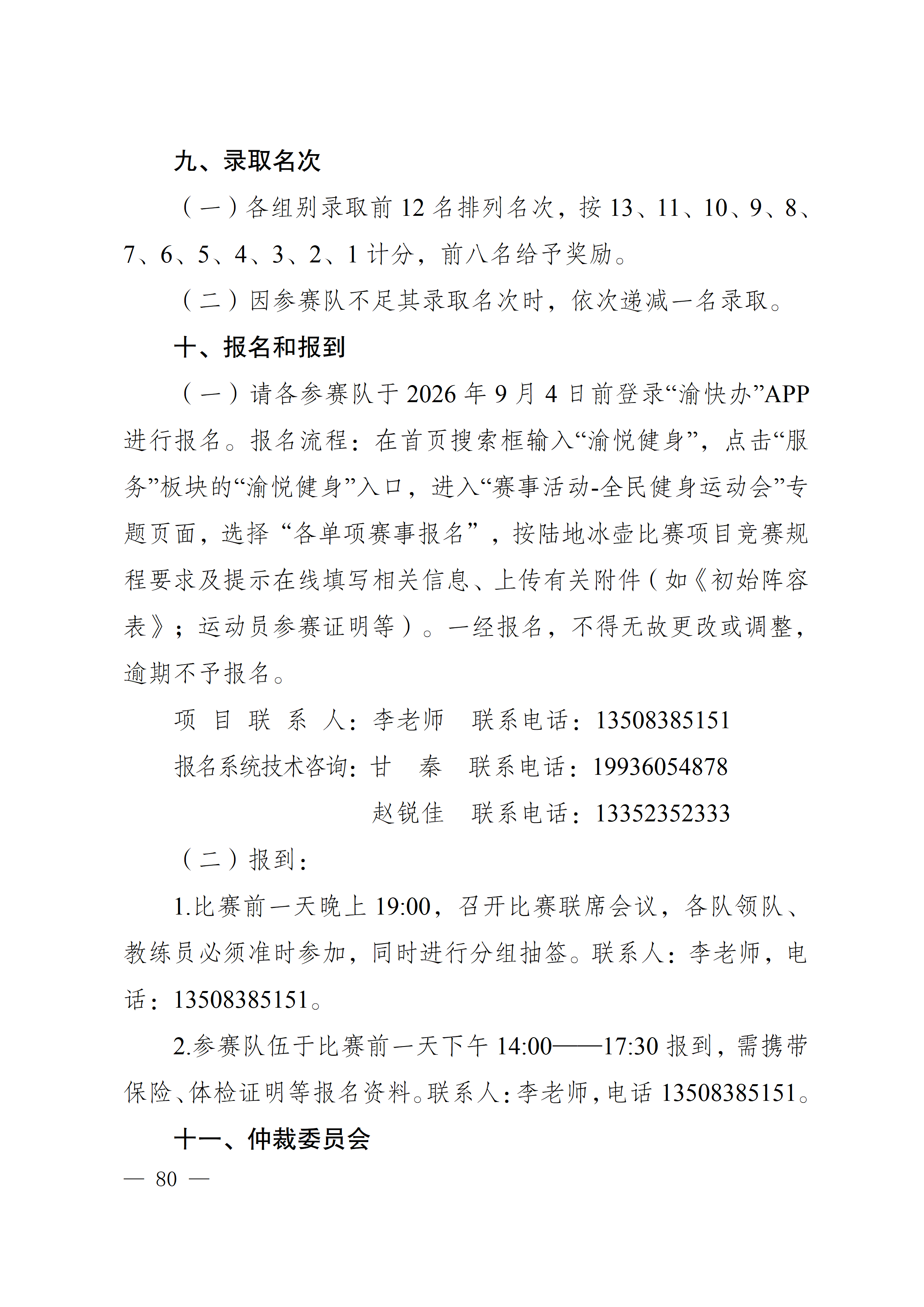
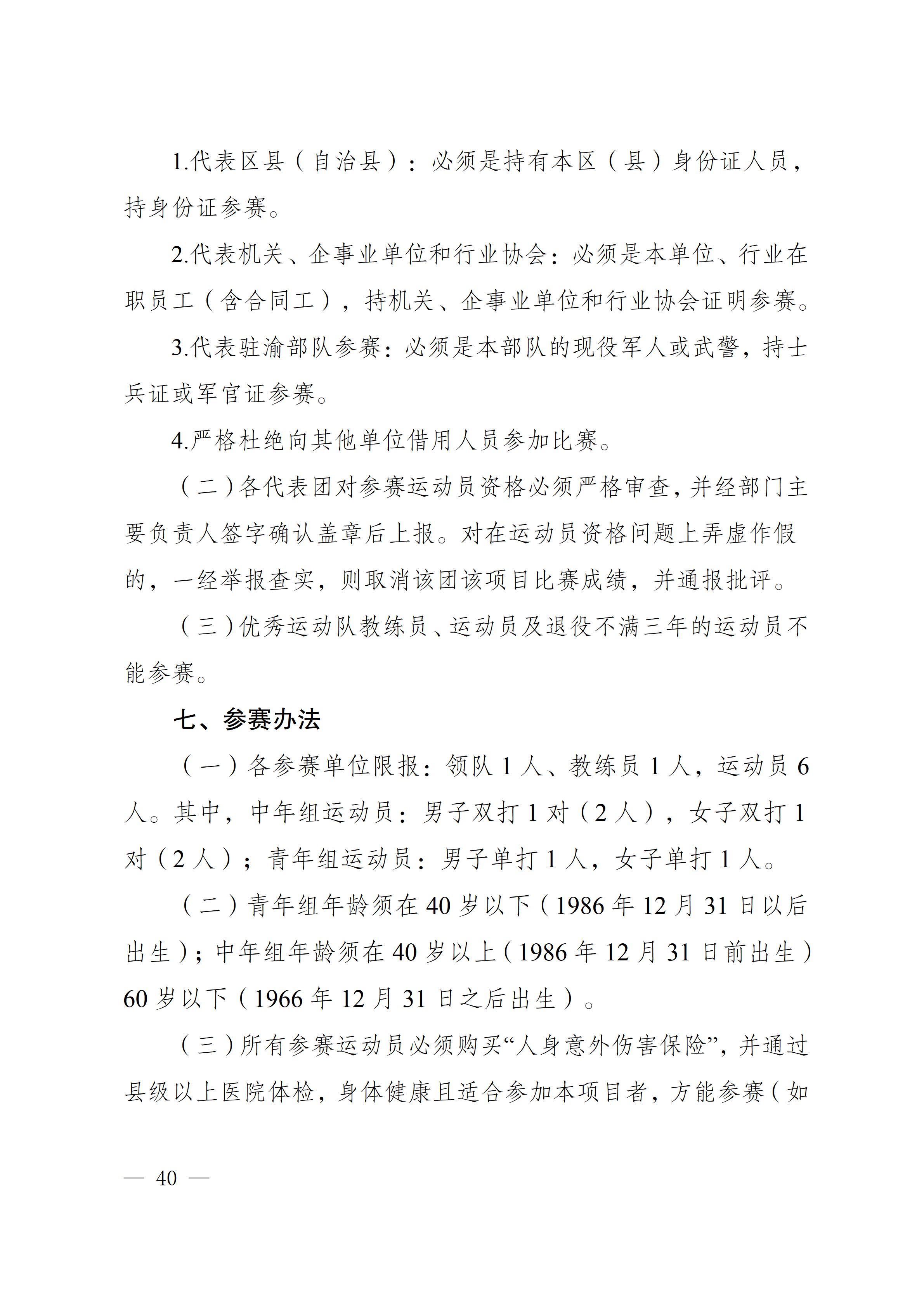
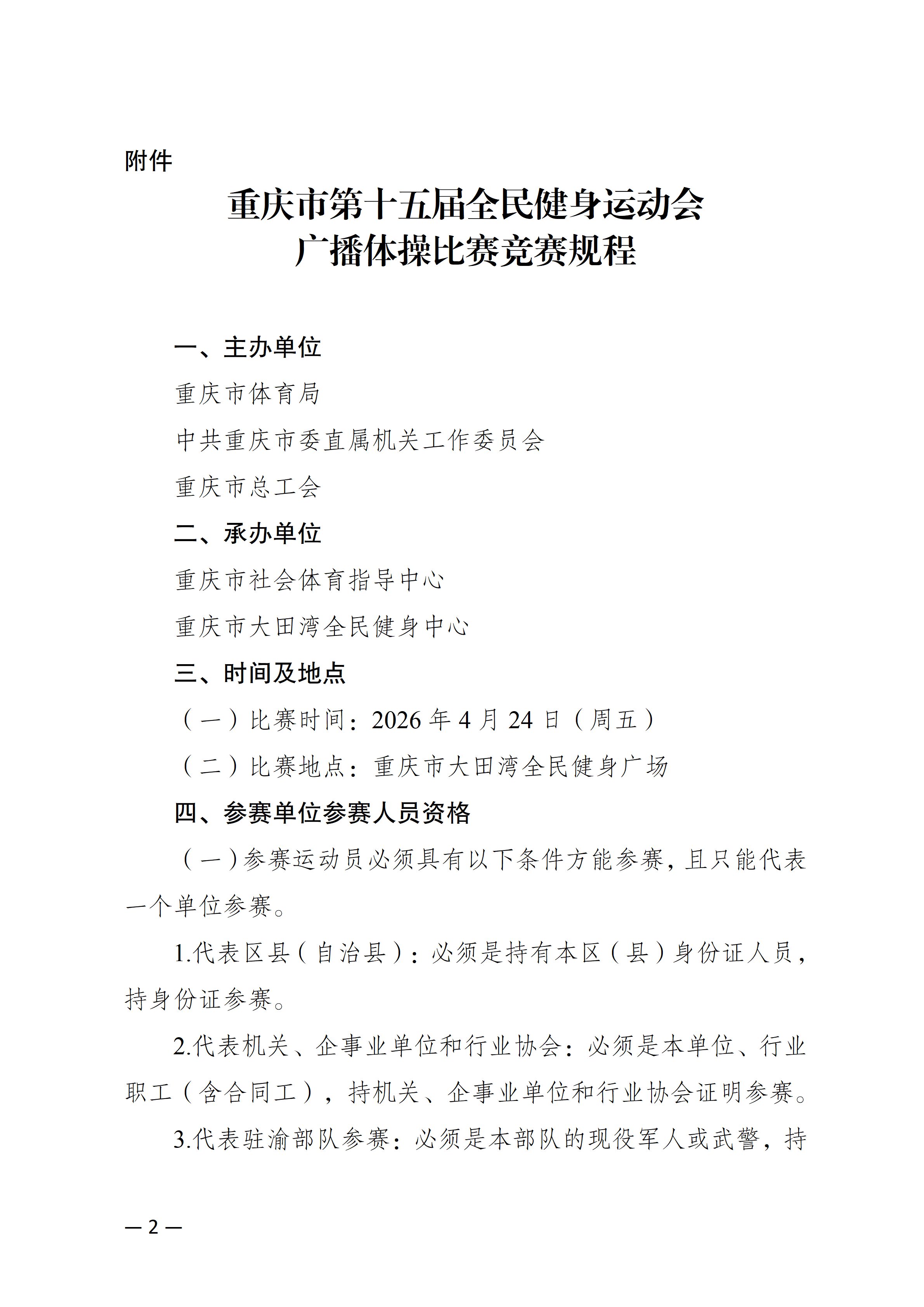
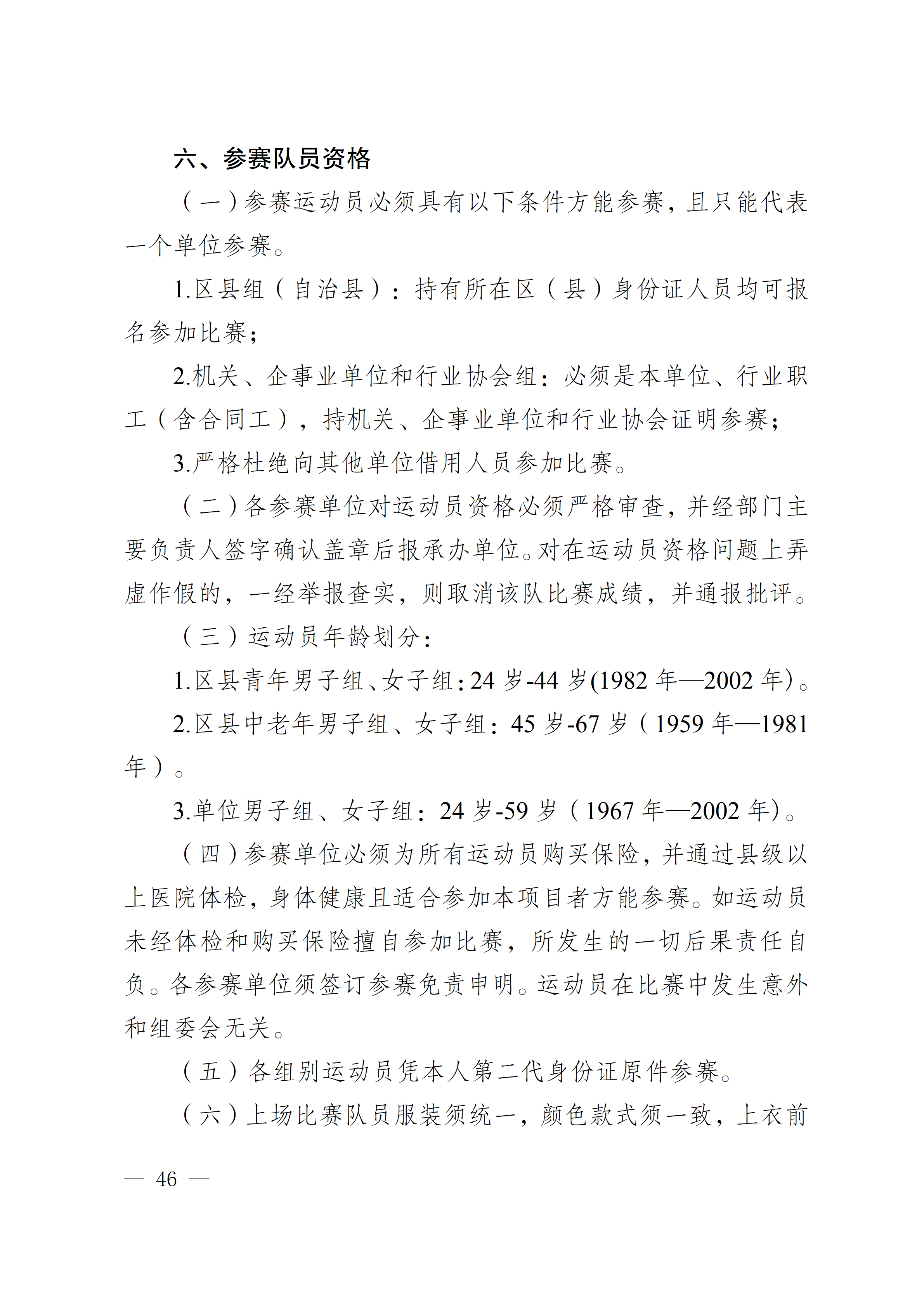
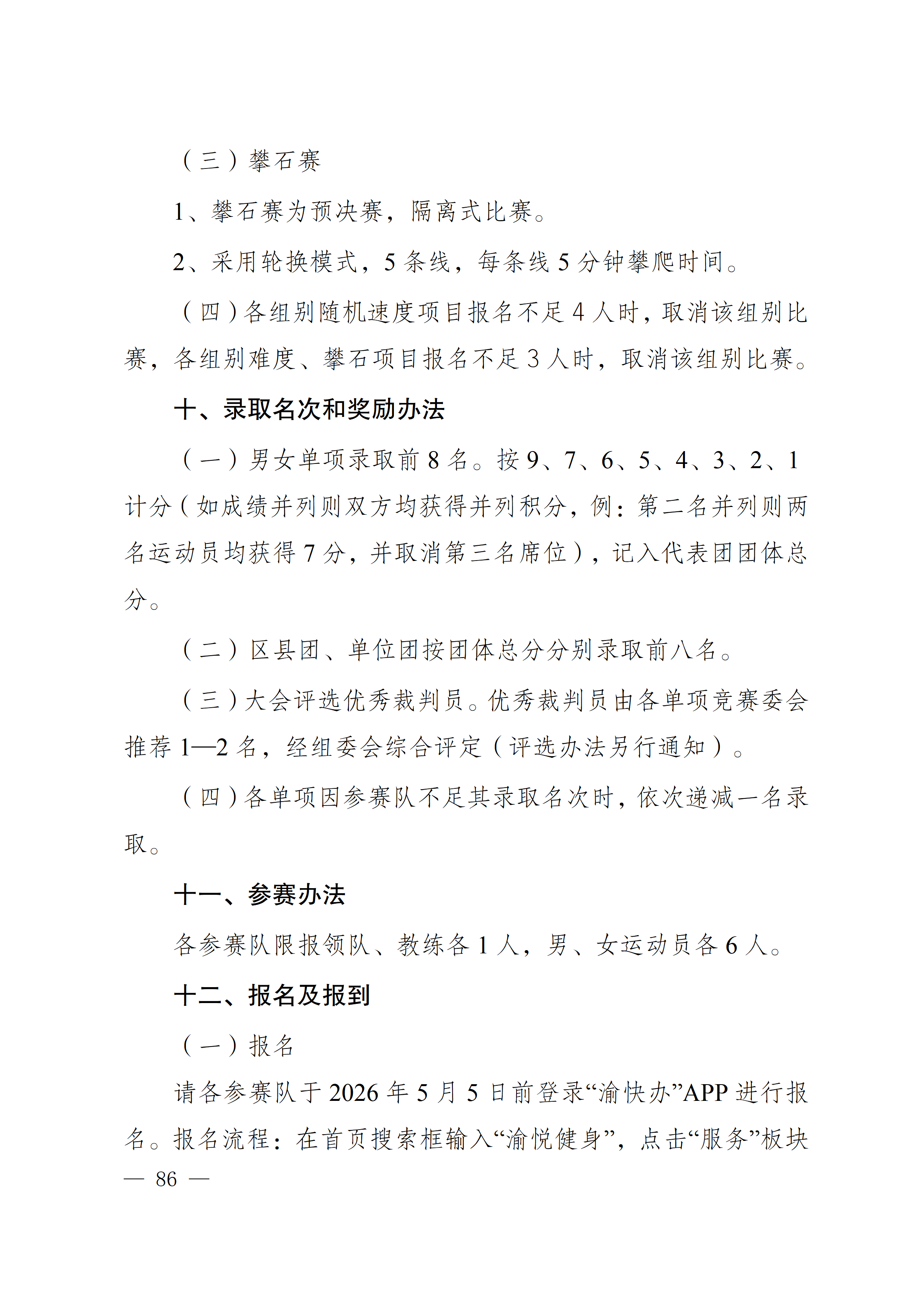
关于印发重庆市第十五届全民健身运动会竞赛规程的通知

日期: 2026-03-27
字体:

重庆市体育局版权所有     重庆市体育局主办

ICP备案: 渝ICP备2020011968号     政府网站标识码: 5000000009

渝公网安备   50010302003196号

返回顶部